Top A
Top B
Main
Bottom
AIS
SR2C
SR2Z
SR2GA
SR2GN
SR2OK
SR2KU
SR2NMG
SR2UVG
SR2GS,GT
Strona główna
O mnie
Dydaktyka
Krótkofalarstwo
Do pobrania
Linki
Strona główna
SR2C X510
Krótkofalarstwo
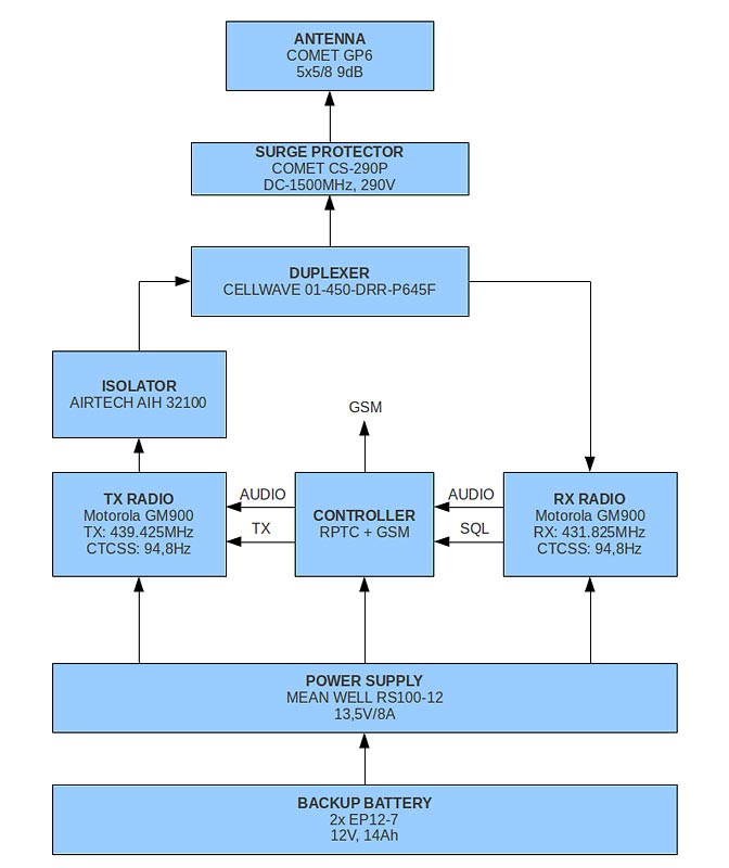
SR2KU - Schemat blokowy
SR2C X510 - SR2KU - Schemat blokowy
schemat
Pokaż
5
10
15
20
50
Wszystko
Powered by
Phoca Gallery
Popularne
Cyrkulatory i izolatory ferrytowe w praktyce ultrakrótkofalowca.
CTCSS
Ośmioobwodowy duplekser 2m o dużej dobroci wg. SP2XDM
Dydaktyka
Trochę o mnie...
Najnowsze
Zakłócenia w pracy przemiennika SR2C
Zmiana adresu domeny dla przemiennika SR2UVG
Przemiennik DMR SR2UVG uruchomiony po naprawie
Przmiennik DMR SR2UVG uszkodzodzony.
Awaria dysku serwera SR2UVG
Recenzje
Test radiotelefonu BAOFENG UV-3R
Demonstracja sprzętu lutowniczego firm PACE i RECCO w twojej firmie.
Test filtra dolnoprzepustowego Rohde & Schwarz HS 9095
Test dipleksera Diamond MX-62M
Test Preselektora Alcatel-Thomson 16 617 012